![]() |
|
中国科学院动物研究所周琪和李伟研究组,与中国科学院北京基因组研究所杨运桂研究组合作研究,揭示了Mettl3介导的m6A(6-甲基腺嘌呤)修饰调控精原干细胞分化和减数分裂起始过程的作用新机制。该研究成果以“Mettl3-mediated m6A regulates spermatogonial differentiation and meiosis initiation”为题,于2017年8月15日在Cell Research杂志在线发表。
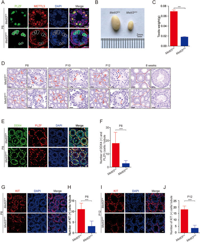
研究团队首先利用CRISPR-Cas9技术构建了生殖细胞中条件性敲除Mettl3的小鼠,揭示了Mettl3条件性敲除小鼠的雄性不育和睾丸变小的表型,进一步研究表明Mettl3敲除导致小鼠睾丸精原细胞分化异常,减数分裂起始受阻。在获得Mettl3敲除小鼠不育表型之后,发现Mettl3缺失导致精子发生(包括精原干细胞维持、分化和减数分裂等)相关基因的表达改变。结合单碱基分辨率的m6A-miCLIP测序发现,Mettl3介导的m6A修饰调控精子发生相关基因的可变剪接,从而导致精子发生过程异常。
该合作研究团队在前期合作研究中发现了miRNA介导的RNA甲基化修饰m6A甲基化位点选择性机制(Chen et al. Cell Stem Cell 2015),上述Mettl3介导的m6A调控精原干细胞分化和减数分裂起始机制的阐明,为进一步研究RNA甲基化调控的生物功能和RNA表观遗传提供依据,为研究与正常生理或异常病理生命活动关联分子机理提供新的表观调控研究方向。
该项研究得到科技部、国家自然科学基金和科学院先导等项目的支持。(论文链接)

|
|