![]() |
|
胶质瘤是常见的颅内肿瘤,其中恶性程度最高的是胶质母细胞瘤。异常的快速增殖、极强的浸润性及高度异质性是胶质母细胞瘤的典型特征。患者的平均中值生存期仅为一年左右,是目前人类肿瘤中死亡率极高的肿瘤之一。胶质母细胞瘤难以治疗的重要原因之一是其高度异质性。遗传突变的多样性是其异质性形成的重要原因。而现有以组织病理特征为标准的分级方法无法解释肿瘤异质性带来的一系列问题,如具有相同病理学分级的病人经过相同的治疗手段后产生不同的药物反应和预后,因此要改善对胶质母细胞瘤的诊断和治疗,需要寻找新的分类方法。2008年美国癌症基因组数据库(The Cancer Genome Atlas,TCGA)完成了对胶质母细胞瘤病人的全基因组测序。后续大量癌症基因组数据的获得为胶质母细胞瘤寻找新的分型提供了有利条件。
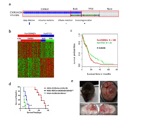
中科院昆明动物研究所赵旭东研究员团队和黄京飞研究员团队合作,通过对TCGA数据库进行数据挖掘,发现高达60%的人胶质母细胞瘤样本包含CDKN2A基因缺失,30%样本具有TP53基因突变,且其通常情况下成“相互排斥”现象。进一步对CDKN2A和TP53突变的胶质母细胞瘤进行分析发现,这两类患者具有截然不同的遗传表达谱,且病人生存曲线呈现出显著差异。以CDKN2A和TP53基因突变对胶质母细胞瘤分型可涵盖80%的胶质母细胞瘤样本,具有显著遗传代表性。综合以上分析提示以CDKN2A和TP53基因作为特征基因对胶质母细胞瘤进行分型的可能。同时本研究通过沉默Tp53和Cdkn2a/b基因成功的在小鼠上诱导了具有人胶质母细胞瘤典型病理和分子表达特征的胶质母细胞瘤模型。进一步对Tp53和Cdkn2a/b基因突变起源的肿瘤进行表达谱分析比对结果证实其表达谱与人胶质母细胞瘤具有相同的差异趋势。该动物模型的成功构建为以CDKN2A和TP53基因作为特征基因对胶质母细胞瘤进行分型提供了可靠的模型支持。
该研究成果目前已发表于期刊Oncogene上。中科院昆明动物研究所博士生周霞、副研究员李功华、硕士生安三奇为本文共同第一作者,中科院昆明动物研究所赵旭东研究员、黄京飞研究员和哥伦比亚大学Antonio Iavarone教授为本文共同通讯作者。该项工作得到国家自然科学基金、中科院先导专项、云南省自然科学基金、云南省高端科技人才等项目资助。
(文章链接https://www.nature.com/articles/s41388-018-0305-1)

|
|