![]() |
|
犬类生殖器传染性肿瘤(CTVT)是一种可以在犬科动物中传染生存的肿瘤,作为最初患瘤个体(CTVTfounder)的活化石,其基因组记录了一只古代犬科动物的遗传信息。近10年来,科学家们反复讨论了CTVT的起源和肿瘤进化过程。目前,通过对全球范围的现代家犬和部分古代家犬化石的全基因组测序,CTVT的起源范围已由最初的狼或古老犬种,缩小至与北美洲土著家犬有关的群体。
过去研究CTVT基因组的方法存在一定偏差,CTVT的准确起源和其基因组组分仍未有详细的定论。中科院昆明动物研究所张亚平院士和古脊椎与古人类研究所付巧妹研究员团队合作,对CTVT的起源和基因组组分展开系统的研究。
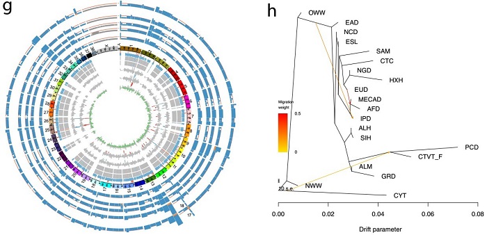
该团队首先开发了首个传染性肿瘤专用的基因型检测工具ttgeno,利用ttgeno获得了每例CTVT全基因组所有位点的基因型信息,通过提取来自4大洲5例CTVT的基因型单态位点,获得了CTVT基因组中包含的最初患瘤个体的基因型和早期体细胞突变信息。通过与包含102个世界各地的现代和古代家犬、灰狼、北美郊狼个体的单核苷酸多态(SNPs)高质量参考数据集进行比较,提出CTVT基因型单态位点与种群参考SNPs数据集的二等位交集,可能属于CTVTfounder的祖先正常多态信息位点。该团队利用突变方向谱方法评估了不同集合的突变特征,证实了这些位点具有典型的家犬突变模式,可以作为CTVTfounder活化石来代表一个古代的群体。进一步,该团队合并参考数据集与CTVTfounder,进行了系统发育关系、群体遗传结构分析,都发现CTVTfounder与北美土著家犬构成单系群,说明了CTVT确实起源于北美土著家犬,且这个单系群与其它世界各地的家犬群体具有一定的遗传距离,与这个单系群最接近的群体是现存的极地雪橇犬。利用几种检验群体间基因流的方法,发现CTVTfounder和北美土著家犬携带一定比例来自北美郊狼和和北美灰狼的基因流,并解析了CTVTfounder这个高覆盖度的活化石基因组中来自野生犬科动物的渐渗区域,得到了确切基因流发生的证据。同时,该团队也肯定了之前北美家犬发生群体替换的结果,现生北美家犬来自欧洲家犬,没有携带任何北美土著家犬的组份。(图1)
这一研究不仅为传染性肿瘤基因组学提供了方便的基因型检测工具,更创新性的将CTVT当作活化石来进行群体遗传研究,为家犬迁徙历史和种群间杂交研究提供了新的思路和视角,将来利用该团队提供的CTVTfounder序列,可以深度挖掘北美犬种杂交进化的复杂历史和可能因此产生的复杂性状。
本研究近日以Canine transmissible venereal tumor genome reveals ancient introgression fromcoyotes to pre-contact dogs in North America为题在线发表于国际期刊《CellResearch》上(https://doi.org/10.1038/s41422-019-0183-2)。中科院昆明动物研究所研究实习员汪轩、硕士研究生周博闻、中科院古脊椎与古人类研究所博士后Melinda A. Yang为本研究的并列第一作者,中科院昆明动物研究所张亚平院士、王国栋研究员和中科院古脊椎与古人类研究所付巧妹研究员为本研究的共同通讯作者。该研究得到了国家自然科学基金重大研究计划、中国科学院B类战略性先导科技专项、霍华德修斯医学研究所和中科院青年创新促进会的支持。

CTVT基因组拷贝数变异与郊狼渐渗,全球家犬群体分化与混合结构
|
|