新冠肺炎(COVID-19)是由冠状病毒SARS-CoV-2感染引起的急性呼吸道传染病。患者初始症状多为发热、乏力和干咳,并逐渐出现呼吸困难等严重表现。多数患者预后良好,部分严重病例可出现急性呼吸窘迫综合征或脓毒症休克,甚至死亡。有研究表明,淋巴细胞减少症和细胞因子释放综合征是新冠肺炎的主要免疫学特征,“炎症风暴”可能是新冠肺炎患者突转重症的重要原因。因此,免疫系统在新冠肺炎重症发展中可能起到重要作用。
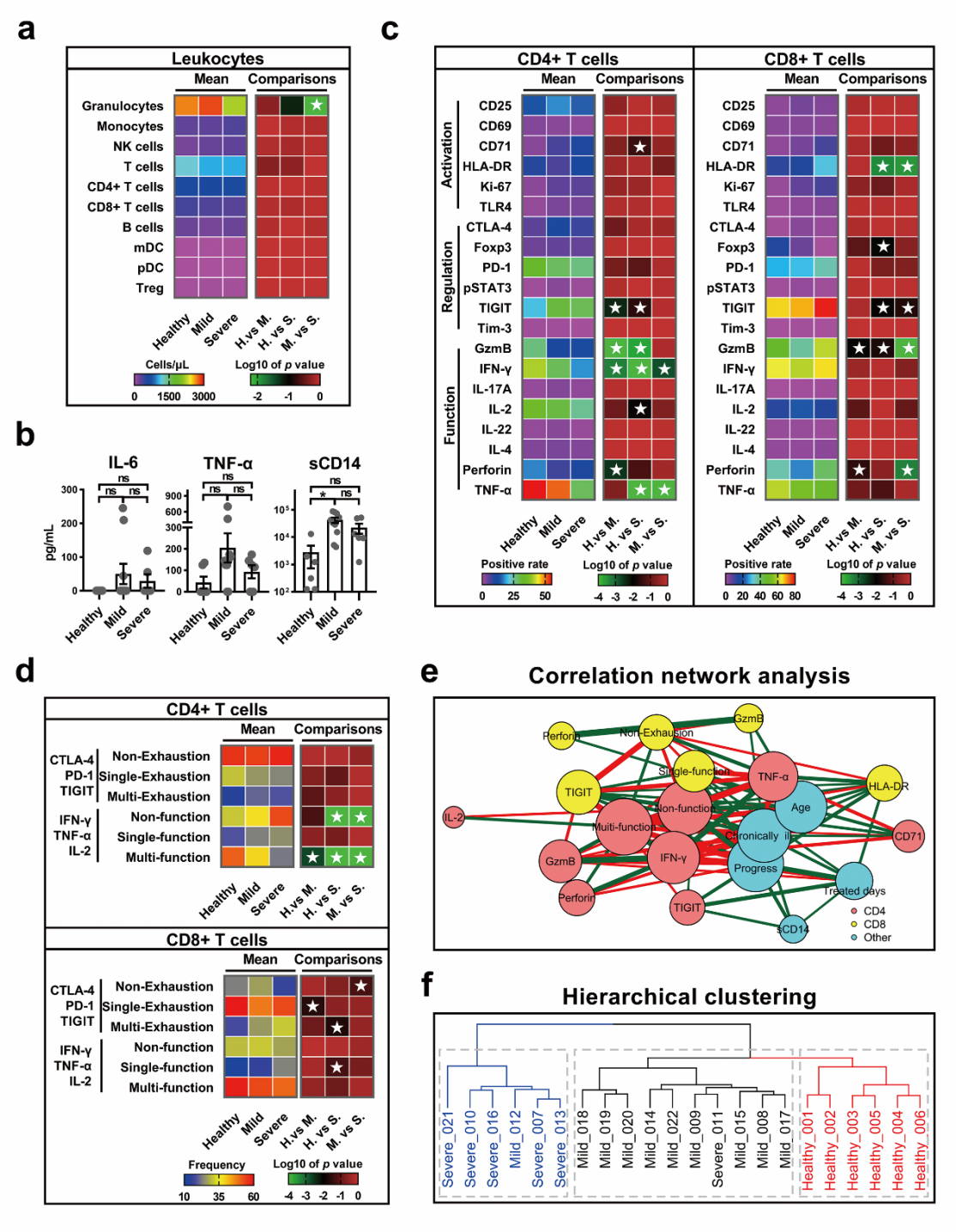
为了解新冠肺炎的关键免疫特征,为其诊断和治疗提供思路,中国科学院昆明动物研究所与云南省传染病专科医院合作,依照医学伦理和规范采集16名新冠肺炎患者的外周血,检测了白细胞的多种免疫表型和功能特征。研究发现,除年龄和基础性疾病是新冠肺炎重症高危因素外,在免疫细胞的活化、调控和功能水平上,感染者与健康人存在显著差异,包括血浆炎症介质sCD14浓度增加,CD4+ T细胞分泌IFN-γ、TNF-α和IL-2等功能分子的能力减弱,以及CD8+ T细胞表达Foxp3、TIGIT等调控分子的细胞比例增加。在对数据进行深度挖掘后,鉴定出CD4+ T细胞功能多样性损伤和以TIGIT为代表的免疫负调控分子在CD8+ T细胞过度表达引起的细胞功能耗竭可能是新冠肺炎重症发展的关键免疫风险因素。该研究为新冠肺炎的免疫治疗策略提供了线索。
相关研究论文近日在线发表在免疫学期刊Cellular & Molecular Immunology (2020, https://doi.org/10.1038/s41423-020-0401-3)上。中科院昆明动物所博士郑宏毅和云南省传染病专科医院副主任技师张米为该文共同第一作者。昆明动物所研究员郑永唐和云南省传染病专科医院主任医师董兴齐为共同通讯作者。

图. 在外周血主要白细胞亚群数量(a)以及炎症介质浓度(b)的水平上,新冠肺炎引起的变化并不明显。但是感染者在T细胞的活化、调控和功能水平上与健康人存在显著差异,并且多种指标与疾病进展相关(c)。聚类分析表明不同的耗竭模式和功能模式是重症进展的主要特征(d)。网络分析表明多功能CD4+T细胞减少和表达多种耗竭分子的CD8+ T细胞增加可能是新冠肺炎进展的重要因素(e)。层级聚类证实这些免疫学风险因素独立于年龄和基础性疾病,能够很好的区分健康人以及轻症和重症患者(f)。