首页 信息公开 资源服务 科研成果 许可证 学会专栏 关于我们 《动物学研究》
罗雄剑课题组在抑郁症功能基因组学研究方面取得新进展
2020-04-02 来源:精神疾病遗传及功能基因组学学科组 作者:

抑郁症是目前最常见的精神疾病之一,以兴趣或愉悦丧失,情绪沮丧,认知功能受损,绝望,焦虑和睡眠障碍等为主要临床特征。流行病学研究发现,约6%成年人受抑郁症影响,且抑郁症患者的自杀率比正常人高约20倍。高的患病率和死亡率使得抑郁症成为全球主要的疾病负担和致残原因。大量研究表明,抑郁症可由遗传和环境因素引起,抑郁症的遗传力为37%左右,表明遗传因素在抑郁发生中具有一定作用。近5年来,抑郁症的遗传学研究取得重要进展。通过利用全基因组范围内的关联分析(GWAS),GWAS目前已经成功鉴别到超过100个抑郁症风险基因座(loci)。然而,这些风险基因座内的遗传变异如何影响抑郁症的易感目前仍不清楚。 

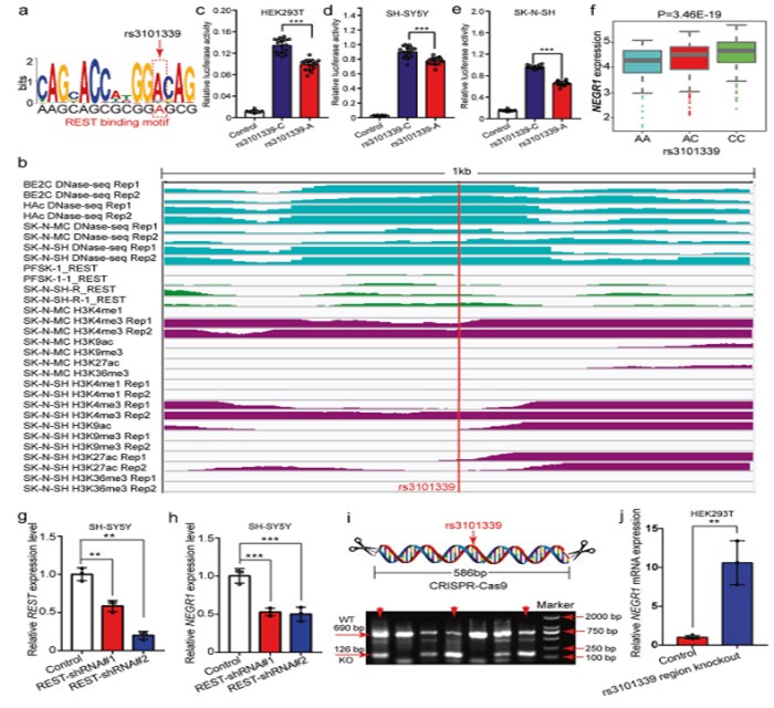
  通过利用功能基因组学研究方法,罗雄剑课题组较为系统地研究了抑郁症风险遗传变异的调控机制。结合染色质免疫共沉淀测序(ChIP-Seq)和位置矩阵(position weight matrix, PWM)数据,我们鉴别到34个打断与转录因子结合的抑郁症风险遗传变异。我们利用系列功能实验(包括报告基因实验,等位基因特异性表达分析及CRISPR-CAS9介导的基因编辑)系统性地研究了这些功能遗传变异调控靶基因的潜在机制(图1)。进一步的表达数量性状基因座分析揭示了受这些功能性遗传变异调控的潜在靶基因。我们的研究提示这些遗传变异可能同影响与转录因子结合,进而调控抑郁症易感基因的表达,最终导致抑郁症发生。 

  这个研究从GWAS鉴别到的抑郁症风险遗传变异中甄别出具有功能后果(或者潜在致病)的遗传变异,提示这些功能风险遗传变异可能通过影响与转录因子结合进而调控抑郁症风险基因的表达,并初步鉴别出受这些功能遗传变异调控的靶基因。进一步对这些功能遗传变异(或者致病)及靶基因的研究将有助于解析抑郁症的遗传机制和致病机理,从而为抑郁症的治疗提供新的潜在靶点。 

  该研究已经以“Regulatory mechanisms of major depressive disorder risk variants”为题在线发表于Molecular Psychiatry。中科院昆明动物所的李世武博士研究生和李一凡博士研究生为本文的共同第一作者,罗雄剑研究员为文章的通讯作者。该研究得到了国家重点研发项目、国家自然科学基金、云南省科技厅创新研究团队以及云南省重点研究项目的资助。 

  文章链接:https://www.nature.com/articles/s41380-020-0715-7 

  

  图1. 抑郁症风险功能遗传变异rs3101339可能通过影响与REST转录因子结合调控NEGR1基因表达。

网站链接   滇ICP备05000723号
所内实验室 所内机构
友情链接
 


Copyright© 2016     云南实验动物网 云南省实验动物学会.All Rights Reserved
地址:云南省昆明市教场东路32号
邮编:650223 电话:0871-65195511,68424851
电子邮件:lvlb2006@163.com