![]() |
|
动物的再生能力一直是一个令人着迷且非常复杂的生物学过程。许多动物的再生能力特别是高等动物受到极大地限制,然而,有趣的是,在自然界中存在一些动物依然保留强大的再生能力,例如某些脊椎动物(斑马鱼、蝾螈、壁虎等)可以治愈创伤、再生丢失的器官或者附肢(例如:心脏、尾巴、晶状体);某些无脊椎动物(例如:涡虫)甚至拥有更强的再生能力,可以从少量组织和细胞再生整个生命体,因此被广泛用于干细胞生物学和再生医学研究。另一类无脊椎动物—蚯蚓,不仅是土壤生态系统中的重要成员,而且具备比涡虫更为复杂的表型结构(例如:中枢神经系统大脑初步具备记忆雏形),更重要的是,它拥有极强的前/后部体节再生能力。达尔文在《腐殖土的形成和蚯蚓的作用》一书中写到:“我们很难找到其他的生灵像它们一样,虽看似卑微,却在世界历史的进程中起到了如此重要的作用”。然而到目前为止,蚯蚓再生的分子细胞学机制还不是很清楚。
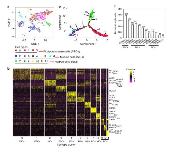
吴东东课题组利用长读段PacBio平台+Hi-C辅助组装等策略测序并拼装了准染色体水平的高质量安德爱胜蚓(Eisenia andrei)基因组(Scaffold N50≈111Mb),并通过不同再生时期bulk转录组和单细胞转录组整合揭示蚯蚓再生的分子细胞学机制(图1-2)。研究发现蚯蚓基因组中重复序列LINE2转座元件可能在蚯蚓再生中扮演重要调控角色,例如LINE2元件显著高比例地插入到蚯蚓早期再生相关的差异基因locus;同时某些差异表达的LINE2元件(位于蛋白编码基因侧翼5Kb区域)和它们的邻近基因拥有极为相似的表达模式。在高度再生物种(例如:涡虫)的再生过程中,EGR1是一个核心调控者,而在本研究中,我们发现EGR1不仅在蚯蚓再生过程中发生差异高表达,而且其侧翼的LINE2元件也发生显著差异表达上调,因此,我们推测这些显著差异表达的LINE2元件可能通过调控邻近基因的表达来参与蚯蚓再生过程。另一方面,我们在蚯蚓基因组中发现大量基因复制事件(例如:大量潜在扩张的基因家族),这些扩张的基因家族主要富集在发育生物学通路,而发育和再生在某些通路可能往往是共通的。进一步我们发现某些显著扩张的基因家族,例如EGFR(epidermal growth factor receptor),可能通过增加其拷贝数剂量效应来调控蚯蚓再生过程(注:12个EGFR家族成员的8个成员在蚯蚓再生早期发生显著差异表达)。在转录激活水平,我们发现一些应激早期基因在蚯蚓和涡虫早期再生中共同激活,暗示蚯蚓和涡虫在早期再生应激反应中可能具有共享的作用机制,进一步发现4个与早期再生显著相关的共表达网络模块和系列hub转录调控因子,富集分析显示它们可能参与再生早期细胞的增殖和分化。同时,蚯蚓再生早期的单细胞转录组解析暗示蚯蚓再生早期72h后损伤愈合部位细胞的高比例组分是干细胞,暗示多能干细胞在蚯蚓再生早期过程中具有重要作用(图2)。我们的研究提供了一些蚯蚓再生的候选分子细胞学机制,提出蚯蚓能够作为研究再生生物学或者再生医学的一个新的模型。
该研究以Genome and single-cell RNA-sequencing of the earthworm Eisenia andrei identifies cellular mechanisms underlying regeneration为题,于2020年5月27日在《Nature Communications》杂志上在线发表(文章链接:https://www.nature.com/articles/s41467-020-16454-8)。昆明动物研究所助理研究员邵永、中国农业科学院(深圳)农业基因组所博士王晓波、昆明动物所博士生张锦锦和李明莉为文章的共同第一作者,昆明动物所吴东东研究员、中国农业科学院(深圳)农业基因组所阮珏研究员、昆明动物研究所张国捷研究员为文章的共同通讯作者。该研究得到国家自然科学基金委、中国科学院战略性先导科技专项、中国西南野生生物种质资源库动物分库等的支持。

图1:a 安德爱胜蚓(用于完成基因组测序物种)。b 安德爱胜蚓的核型分析。2n=22,根据染色体形态,初步分成三个亚类。核型分析源于蚯蚓环带的分裂中期细胞,该分析由昆明动物研究所细胞库完成。c Hi-C互作图。d circos展示蚯蚓基因组的特征。
图2:单细胞RNA-sequencing揭示再生的细胞机制。
|
|