![]() |
|
为打赢抗击新冠肺炎疫情之战,制备用于新冠肺炎药物开发和疫苗测试的动物模型迫在眉睫。但是,最常用的模式动物小鼠因为其病毒受体ACE2与人类有较大区别,对SARS-CoV-2不易感,需要应用各种手段使之易感,例如在小鼠内表达人的ACE2(hACE2),由于ACE2的表达具有细胞类型特异性(REF),一般仅有基因敲入的方法可以达到细胞类型特异性的精确模拟。
11月24日,来自中国科学院昆明动物研究所、生物岛实验室及中国科学院广州生物医药与健康研究院的联合团队(包括陈捷凯课题组、郑永唐课题组和吴光明课题组)在《国家科学评论》(National Science Review)杂志发表题为“Rapid generation of ACE2 humanized inbred mouse model for COVID-19 with tetraploid complementation”的研究文章,报道了一种快速大量制备hACE2基因敲入小鼠并用于构建新冠感染模型的方法。这一方法直接从干细胞运用四倍体补偿技术批量制备出基因编辑小鼠,将目前使用常规技术需要半年的建模时间缩短到35天,该技术有望在生物安全紧急响应体系中发挥重要作用。
小鼠胚胎干细胞具有发育多能性,利用四倍体补偿技术可从小鼠胚胎干细胞直接发育成完整小鼠个体。这一技术路线相对于囊胚嵌合、受精卵注射等制备基因编辑小鼠的常规技术,具有可绕开繁育步骤快速大量制备纯合精准基因编辑小鼠的优势,但同时也受限于四倍体补偿技术的操作难度,以及胚胎干细胞的培养技术,目前近交系背景或多次传代的胚胎干细胞制备四倍体小鼠成功率极低。
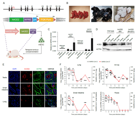
陈捷凯课题组有多年胚胎干细胞基础研究与操作经验,能长期维持近交系胚胎干细胞的发育干性,并利用CRISPR-Cas9技术对小鼠胚胎干细胞进行人源ACE2定点插入基因编辑;吴光明课题组长期从事胚胎发育研究,在该报道中采用其优化的小鼠四倍体补偿技术,快速制备出有效的C57BL/6 以及BALB/c近交品系的人源ACE2定点插入小鼠模型,且效率可达30%;郑永唐课题组长期从事病毒免疫学以及感染动物模型研究。各团队通力合作,将人ACE2基因原位敲入小鼠Ace2位点,制备了人源化ACE2小鼠模型,其表达模式正确,新冠肺炎病毒感染效率高并在粪便中检测到病毒存在,可应用于对中和抗体效果评价。
该研究不仅制备出有效的人源化ACE2小鼠模型以应用于新冠肺炎疾病研究,而且开发了一套可快速大量制备精准基因编辑小鼠模型的方法,可快速应对紧急情况,并可实现复杂多基因同时编辑小鼠的制备。从3月份制备出第一批小鼠之后,团队已经提供340多只小鼠用于国内多家单位的药物筛选、抗体中和实验。
该研究获得国家重点研发计划重点专项、广东省及生物岛实验室应急攻关项目资助。

四倍体技术制备新冠肺炎模型hACE2小鼠的技术路线图及验证
|
|