2021年2月16日,《Cancer Letters》期刊在线发表了中国科学院昆明动物研究所陈策实课题组题为“Targeting ubiquitin conjugating enzyme UbcH5b by a triterpenoid PC3-15 from Schisandra plants sensitizes triple-negative breast cancer cells to lapatinib” 的研究论文。该研究发现五味子三萜PC3-15系列化合物直接靶向泛素结合酶UbcH5b,抑制拉帕替尼诱导的自噬,增加拉帕替尼治疗三阴性乳腺癌的敏感性。
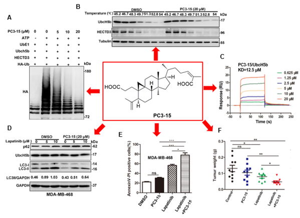
三阴性乳腺癌是严重威胁女性健康的恶性肿瘤,目前缺乏有效的治疗靶点以及治疗药物,临床上化疗是其主要的治疗手段。因此,发掘新的三阴性乳腺癌治疗靶点并开发新的治疗药物是非常迫切的。学科组前期研究发现E3泛素连接酶HECTD3在乳腺癌中高表达,从而促进乳腺癌化疗耐药(Neoplasia, 2013;Cell Death and Disease,2013)。因此,HECTD3可能是一个有潜力的治疗靶点。
该研究筛选到E2泛素结合酶UbcH5b能在体外高效介导HECTD3的自身泛素化,基于此,研究团队构建了高通量的药物筛选系统。同时,与昆明植物所普诺·白玛丹增课题组合作构建了天然产物化合物库。从该化合物库中,研究团队筛选到一系列的五味子三萜化合物,包括PC3-15能够有效的抑制UbcH5b介导的HECTD3的自身泛素化,利用SPR等技术,团队明确了PC3-15直接结合UbcH5b。研究团队还发现UbcH5b在拉帕替尼耐药的三阴性乳腺癌细胞中高表达,敲低UbcH5b明显减弱了拉帕替尼诱导的自噬,进而增加其治疗敏感性。进一步,在三阴性乳腺癌细胞系以及裸鼠移植瘤模型中证明了PC3-15能够抑制拉帕替尼诱导的自噬,并增加其治疗敏感性。该团队的研究提示了UbcH5b可能是三阴性乳腺癌潜在的治疗靶点,其抑制剂五味子三萜PC3-15可为研发三阴性乳腺癌的治疗药物提供先导化合物。
昆明动物研究所陈策实课题组博士研究生黄茂波、昆明植物研究所普诺·白玛丹增课题组博士生周元飞以及宝鸡文理学院段东柱博士为该论文的共同第一作者,陈策实研究员与普诺·白玛丹增研究员为共同通讯作者。该工作得到了国家重点研发计划、国家自然科学基金等项目的资助。文章链接:DOI: 10.1016/j.canlet.2021.02.009
