首页 信息公开 资源服务 科研成果 许可证 学会专栏 关于我们 《动物学研究》
研究发现T细胞免疫重塑在新冠肺炎康复中发挥关键作用
2021-02-26 来源:分子免疫药理学实验室 作者:

新型冠状病毒(SARS-CoV-2)感染导致的新型冠状病毒肺炎(COVID-19) 严重影响人民健康及全球社会和经济发展。T细胞在新冠肺炎的发病机制中起到非常复杂的作用,既可能因促炎作用加重病情,也可能形成持久的免疫记忆防止再次感染。目前对T细胞免疫从新冠肺炎病人感染到康复过程中的变化知之甚少,严重阻碍了新冠肺炎免疫病理的研究。

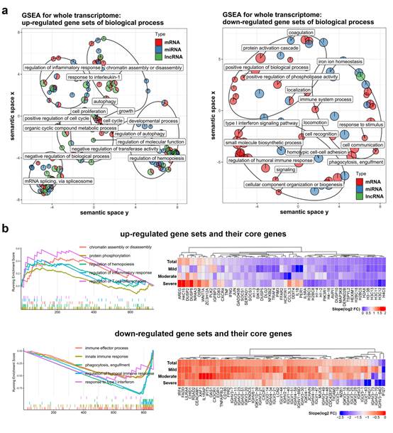
  中国科学院昆明动物研究所与云南省传染病专科医院开展合作,依照医学伦理和规范采集该院18名新冠肺炎患者在感染期、恢复期和康复期的外周血单个核细胞,进行了全转录组测序和分析。研究团队发现,在新冠肺炎康复过程中,快速减弱的干扰素反应和体液免疫是重要特征,而T细胞的免疫重塑则是主要事件。在mRNAlncRNAmiRNA分析结果相互验证的基础上,该团队发现活化蛋白1AP-1)相关信号通路的激活所驱动的T细胞免疫在针对新冠肺炎的免疫保护中发挥了关键作用。这种免疫应答受到磷酸化、转录因子、染色质重塑等多层次的调控,具有多功能、多分化途径和不受患者临床病征影响的特征,在患者康复后依然活跃。研究结果表明,有效的T细胞免疫对于新冠肺炎的预防具有重要意义,有望为新冠肺炎疫苗的开发提供基础数据和创新思路。

  该项研究成果以“Longitudinal transcriptome analyses show robust T cell immunity during recovery from COVID-19”为题,发表在Signal Transduction and Targeted Therapy期刊上。中科院昆明动物所郑宏毅、徐敏博士,云南省传染病专科医院检验科杨翠先博士为该论文的共同第一作者;昆明动物所郑永唐、姚永刚研究员,云南省传染病专科医院董兴齐主任医师为共同通讯作者。

  该研究得到国家重点研发计划支持。   

  论文链接:https://www.nature.com/articles/s41392-020-00457-4

  

  在新冠肺炎康复的免疫重塑过程中,T细胞免疫调控起到核心作用

网站链接   滇ICP备05000723号
所内实验室 所内机构
友情链接
 


Copyright© 2016     云南实验动物网 云南省实验动物学会.All Rights Reserved
地址:云南省昆明市教场东路32号
邮编:650223 电话:0871-65195511,68424851
电子邮件:lvlb2006@163.com