首页 信息公开 资源服务 科研成果 许可证 学会专栏 关于我们 《动物学研究》
孔庆鹏研究组揭示差异表达的长链非编码RNA(lncRNA)对百岁老人的潜在保护作用
2021-03-02 来源:人类进化与疾病基因组学 作者:

衰老是人类疾病的最大危险因子之一,随着世界人口老龄化情况的日趋严重,如何在衰老的同时保持健康的状态成为了一大亟需探索和解决的难题。长链非编码RNAlong noncoding RNA, lncRNA)是一类广泛参与人类疾病发生机制的调控元件,且在过去的研究中发现,lncRNA与衰老有着密切的关系

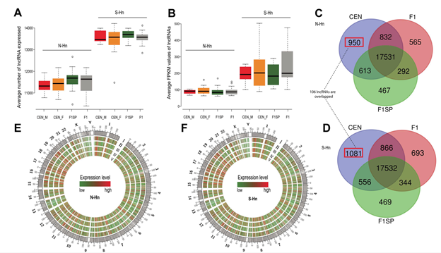
  为了深入了解人群寿命延长的分子机制,孔庆鹏课题组以百岁老人及其家庭成员为研究对象,对121个个体(包括76个百岁老人、54个百岁老人的F1代以及41F1代的配偶)的血液样本进行深度转录组测序,以lncRNA为出发点挖掘lncRNA在衰老及抗衰老过程中的作用。通过和后代以及后代配偶的比较,首先在百岁老人中鉴定出了11个百岁老人特异表达的lncRNA (CEN-specific lncRNA),且K-mer聚类分析发现它们和上百个人类lncRNA显著聚类在一起,表明这些CEN-specific lncRNA可能具有重要的生物学作用。

  在后面的分析中,研究人员以后代配偶为普通老人对照(平均年龄:59.9±6.6岁),以百岁老人为长寿老人进行差异表达分析,鉴定出了8lncRNA可能与衰老/健康衰老相关(candidate aging/healthy aging related lncRNAs, car-lncs)。在复制衰老型细胞系HEL-1IMR90细胞中,随着细胞复制和衰老程度增加的过程中,这8car-lncs均表型出了不同程度的动态表达模型。分别对8car-lncs进行过表达发现,其中4lncRNA的高表达可显著引起p21p16的差异表达。这其中THBS1-AS1THBS1-IT1引起了研究人员的关注,这两个lncRNA在百岁老人的血液中呈高表达,而在复制衰老型细胞系中它们的高表达不仅显著降低了p16p21的蛋白表达,且显著降低了衰老相关的β-半乳糖苷酶的活性,表明它们的高表达降低了细胞的衰老水平。考虑到lncRNA往往具有调控其相邻蛋白编码基因的能力,THBS1-AS1THBS1-IT1均是转录自THBS1gene bodyTHBS1是调控内质网应激反应(ER-stress)的一个重要调控保护元素,研究人员还检测了THBS1-AS1THBS1-IT1THBS1以及ER-stress的调控关系,结果显示THBS1-AS1THBS1-IT1的高表达会显著降低THBS1的表达并引起四个ER-stress信号通路基因的显著变化。

  该研究首次报道了lncRNA在健康长寿老人中的表达规律并发现一些差异表达的lncRNA可能充当着抵抗衰老的作用。该工作近期发表于国际重要期刊《Briefings in Bioinformatics》(链接:https://academic.oup.com/bib/advance-article/doi/10.1093/bib/bbaa439/6124916),中国科学院昆明动物所江建军博士、程乐华研究实习员以及美国德克萨斯大学MD Anderson癌症中心的闫良博士为论文的第一作者,中国科学院昆明动物研究所的孔庆鹏研究员为通讯作者。该项目得到科技部重点研发计划、中科院、国家自然科学基金委、云南省及昆明市春城科技领军人才等基金项目的支持。

  

  1.中国长寿人群lncRNA分布规律及特征

网站链接   滇ICP备05000723号
所内实验室 所内机构
友情链接
 


Copyright© 2016     云南实验动物网 云南省实验动物学会.All Rights Reserved
地址:云南省昆明市教场东路32号
邮编:650223 电话:0871-65195511,68424851
电子邮件:lvlb2006@163.com