首页 信息公开 资源服务 科研成果 许可证 学会专栏 关于我们 《动物学研究》
研究发现新冠肺炎老年猕猴模型炎症反应延迟爆发的免疫病理学机制
2021-11-16 来源:分子免疫药理学学科组 作者:

免疫系统过度应答被认为是新冠肺炎的主要发病机制之一,形成的强烈炎症反应和细胞因子风暴对肺和其它器官造成严重损害,包括弥漫性肺泡损伤、微血栓及多器官功能衰竭。了解新冠肺炎发生过程中的免疫病理学特征对其预防和治疗具有重要意义。灵长类动物为动态研究新冠肺炎病理学机制提供了良好模型。中国科学院昆明动物研究所郑永唐研究员学科组先前研究发现新冠病毒(SARS-CoV-2)感染中国猕猴后,表现出与人类患者相似的病理特征。但不同于年轻猕猴免疫反应迅速和炎症反应及时衰退的特点,老年猕猴表现出肺组织炎症反应延迟爆发的异常变化(Song et al., Zoological Research, 2020)

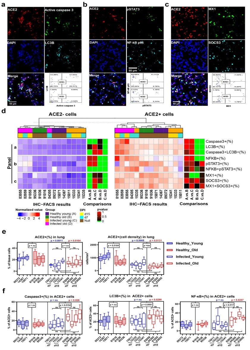
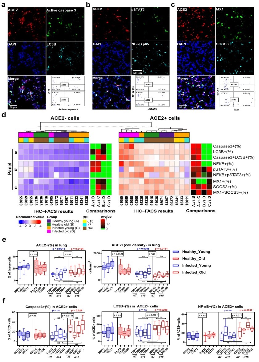
  年龄相关的异常免疫微环境可能在SARS-CoV-2感染早期就已经形成,并持续影响老年患者的疾病进展。为了验证这一假说,郑永唐研究员团队基于石蜡切片多重免疫荧光染色和IHC-FACS原位定量分析技术,对中国猕猴新冠肺炎模型进行了更为精确的免疫病理学研究。通过对感染早期未病变肺组织进行分析,该研究团队发现病毒感染并未显著受到年龄影响,老年猴与年轻猴的肺组织ACE2+细胞在感染后都大量减少。但是老年猕猴ACE2+细胞的凋亡、自噬和NF-κB活化水平比年轻猕猴更为严重。此外,老年猕猴感染SRAS-CoV-2后肺组织中炎症因子IFN-α-IL-6分泌细胞大量增加,这为组织病变后的炎症爆发提供了基础。老年猕猴肺组织天然高表达一些细胞因子和干扰素信号蛋白如IFN-γTNF-αMX1,这种炎性衰老造成的免疫耐受钝化了免疫系统的反应能力,解释了老年猕猴模型的炎症反应延迟特征。SARS-CoV-2感染特异性地诱导了老年猕猴CXCR3+细胞在肺、脾和外周血的聚集,是一种年龄相关的全身性病理特征。老年猕猴感染新冠病毒后,抗病毒分子T-betPBMCCD8+细胞中的表达快速下降,CD8+细胞中CXCR3+/T-bet+比值可能是预测新冠肺炎疾病程度的良好指标。仅CXCR3表达增加而T-bet表达不足可能不利CD8+细胞发挥正常的抗病毒作用,反而因为代偿作用将大量CXCR3+细胞趋化到感染部位起到促炎效果,这可能是老年猕猴肺部病变更为严重的机制之一。

  该研究论文Pro-inflammatory microenvironment and systemic accumulation of CXCR3+ cell exacerbate lung pathology of old rhesus macaques infected with SARS-CoV-2于近日发表在Signal Transduction and Targeted Therapy期刊上(2021, 6:328DOI : 10.1038/s41392-021-00734-w)。中科院昆明动物所郑宏毅副研究员、何晓妍博士生和李韦硕士生为该论文共同第一作者,郑永唐研究员为通讯作者。该研究得到国家重点研发计划的支持。

  

  图:老年猕猴感染SARS-CoV-2后肺组织中ACE2+细胞的病理变化加重。(a-c) 免疫荧光图像展示肺组织ACE2与其它蛋白的共染色结果,包括细胞凋亡、自噬、炎性信号激活和I型干扰素信号激活。(d) 热图展示健康年轻、健康老年、感染年轻和感染老年组的ACE2+ACE2-肺细胞的表达差异。(e) ACE2+肺细胞的比例和密度在四组间的差异。(f) ACE2 +细胞中caspase3LC3BNF-κB表达细胞在四组间的差异。

网站链接   滇ICP备05000723号
所内实验室 所内机构
友情链接
 


Copyright© 2016     云南实验动物网 云南省实验动物学会.All Rights Reserved
地址:云南省昆明市教场东路32号
邮编:650223 电话:0871-65195511,68424851
电子邮件:lvlb2006@163.com